Last modified at Thursday 30 April 2026
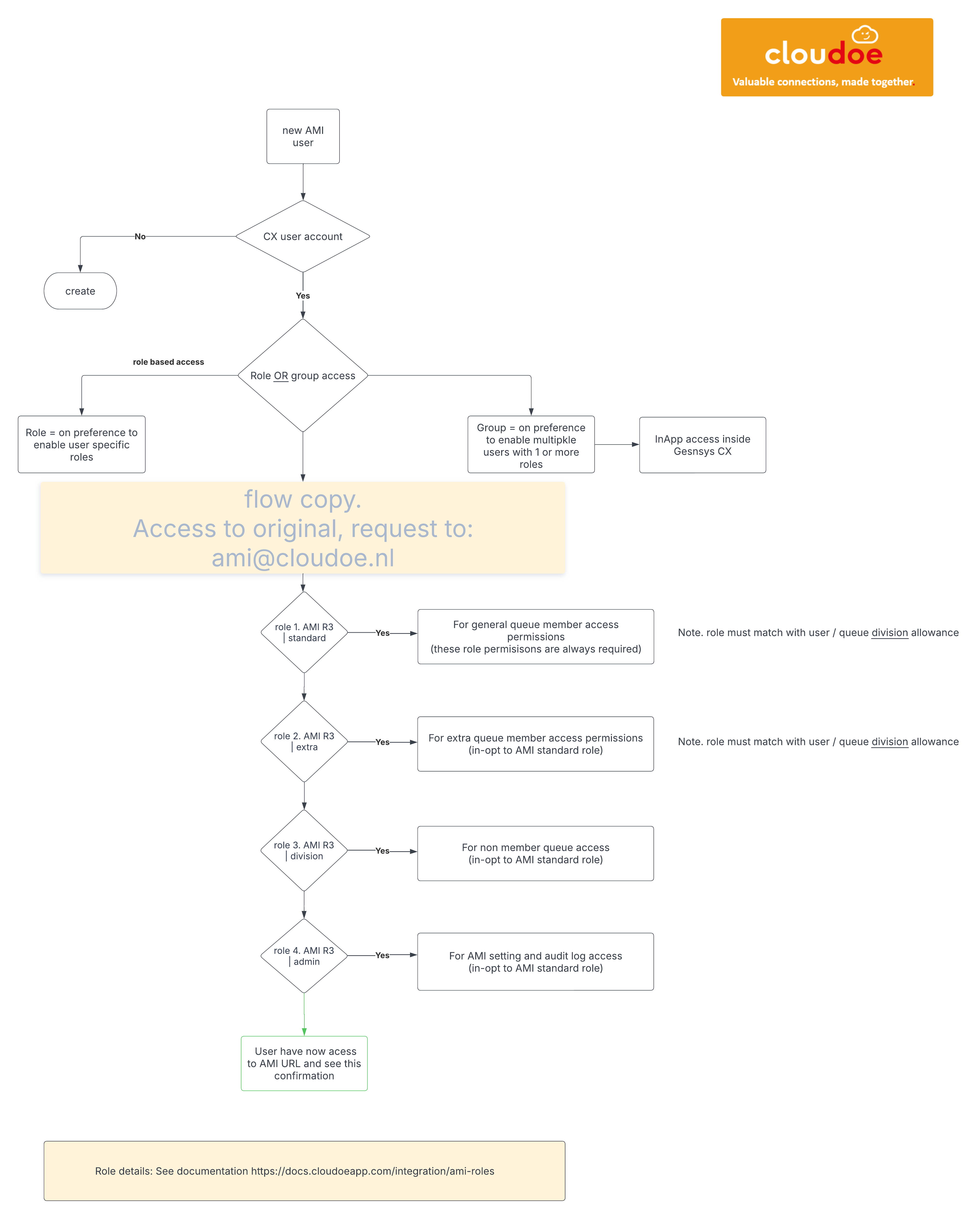
To allow your Genesys CX users, the access to AMI, you have to assign role or group access. See below diagram for organizing the user set-up
After this set-up, the users should login and ready to use. For inspection if this works correct, you can access the AMI audit page.
Go to (this is an example link) https://your-ami-url.cloudoeapp.com/audit?tab=authentication
